SketchUp怎么制作水池的凹面
时间:2026-04-04 | 作者:318050 | 阅读:0SketchUp怎么制作水池的凹面
想用SketchUp给水池做个内凹的效果?这事儿其实不难,关键几步操作。今天,咱们就一步步拆解,看看怎么从一个方块,轻松做出一个带凹面深度的水池模型。
先开启你的SketchUp软件,准备好绘图空间。第一步,别想复杂了,直接用最基础的“矩形工具”(快捷键 R),在绘图区拉出一个矩形底面。这个矩形,就是你未来水池的平面范围。
平面有了,高度得拉起来。这时候,“推/拉工具”(快捷键 P)就该上场了。选中刚才画好的矩形面,向上或向下推动鼠标,给这个方块一个合适的水池壁高度。瞧,一个立方体就这么诞生了,水池的雏形初现。
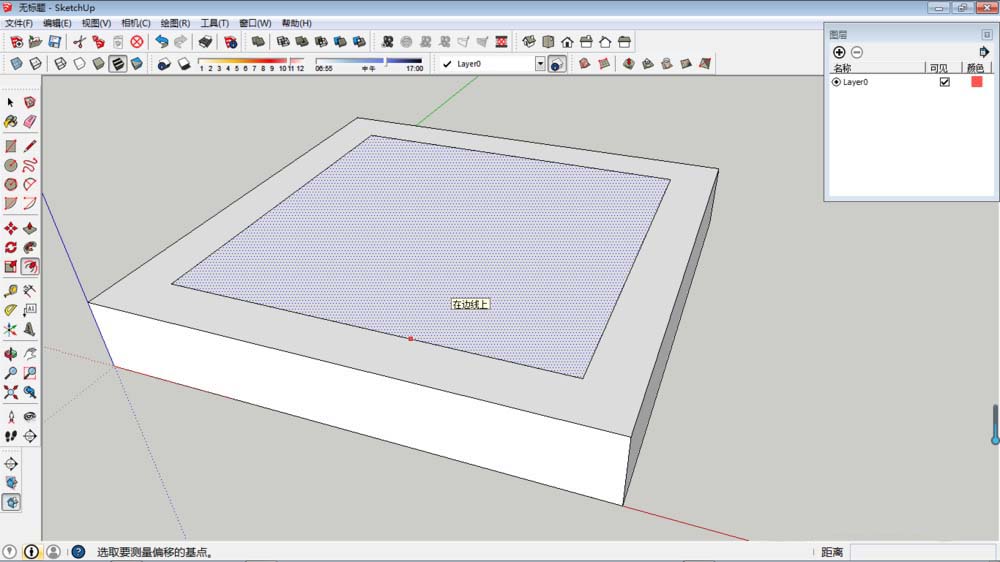
接下来是制作凹面的关键操作。找到“偏移工具”,把鼠标移到立方体的上表面边缘。注意看,当边缘出现红色提示点时,表示可以操作了。这一步的目标,是在上表面内部,再生成一个更小的、内嵌的矩形。
点击鼠标,向内拖动。你会看到一个新的矩形轮廓随着鼠标向中心收缩。这个距离,直接决定了你水池内部“凹面”区域的宽度。觉得大小合适了?松开鼠标,一个完美的内框就出现了。
凹面的轮廓有了,就差深度了。再次请出咱们的老朋友——“推/拉工具”(P)。这次,选中刚刚偏移出来的那个内表面,向下拖动。看到没?水池内部的凹陷部分就被“挖”出来了。凹面的深度,完全由你这次推拉的距离控制。
核心造型基本搞定。最后一步,当然是为它赋予灵魂——材质。使用“材质工具”,给水池的内壁、底面和外围分别贴上你想要的材质,比如混凝土、瓷砖或者水面的贴图。质感一上,效果立马大不一样。
看,一个带有清晰凹面结构的水池模型就完成了。整个过程用的都是最核心、最常用的几个工具,思路清晰,操作流畅。多练几次,你也能快速掌握这种在SketchUp中创造凹陷结构的经典方法。
来源:整理自互联网
免责声明:文中图文均来自网络,如有侵权请联系删除,心愿游戏发布此文仅为传递信息,不代表心愿游戏认同其观点或证实其描述。
相关文章
更多-
- Sketchup突然崩溃怎么找回文件并解决闪退问题
- 时间:2026-04-04
-
- sketchup怎么创建曲面起伏地形图
- 时间:2026-04-04
-
- Sketchup怎么做房屋吊顶部分的模型
- 时间:2026-04-04
-
- sketchup怎么锁定对象
- 时间:2026-04-04
-
- SketchUp草图大师怎么绘制矩形
- 时间:2026-04-04
-
- SketchUp草图大师怎么复制大块的建筑物
- 时间:2026-04-04
-
- SketchUp怎么给图纸加公司logo
- 时间:2026-04-04
-
- SketchUp草图大师怎么制作一个漂亮的玻璃门
- 时间:2026-04-04
精选合集
更多大家都在玩
大家都在看
更多-
- 搞笑的网名女生极简冷酷(精选100个)
- 时间:2026-04-07
-
- 高德地图怎么查看未来天气-高德地图如何查看未来天气情况
- 时间:2026-04-07
-
- 曼哈顿音响怎么设置WiFi连接?
- 时间:2026-04-07
-
- 逆水寒庄园设计布局指南 打造独一无二的庄园空间
- 时间:2026-04-07
-
- 幻想少女公会恶意破韧冰邪神玩法搭配
- 时间:2026-04-07
-
- 浩取名网名搞笑女生名字(精选100个)
- 时间:2026-04-07
-
- 网络热词认真你就输了是什么意思
- 时间:2026-04-07
-
- openclaw小龙虾AI养成指南如何做
- 时间:2026-04-07







